The BioF:GREAT Initiative
Democratizing Glycoscience by Increasing Accessibility to Research, Education, and Training
OUR MISSION
The BioF:GREAT is an NSF funded initiative that aims to:
Develop new glycoscience research tools, technology and instructional courses.
Provide researchers with glycoenzymes, glycoanalytical services, and funding.
Make glycoscience instruments accessible to all scientific communities.
JOIN THE INITIATIVE
Publication Spotlights
AlphaFold 3 can accurately model glycans with proper stereochemistry only when using the BAP+CCD syntax, but manually creating these inputs is tedious and error-prone. To streamline the process, JAAG—a lightweight, user-friendly web tool—automates the conversion of glycans drawn by users into BAP+CCD syntax. This makes it easier for scientists to model glycoproteins and glycan–protein interactions, helping even AlphaFold 3 beginners generate reliable, stereochemically valid structures effortlessly.
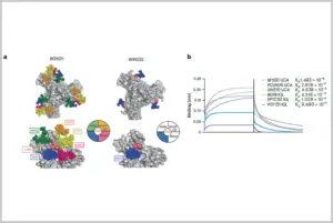
WIN332 binds to precursors of canonical human N332-glycan-dependent (Type-I) V3-glycan bNAbs but also of a first-of-its-class N332-glycan-independent (Type-II) V3-glycan bNAb. WIN332 elicits N332-glycan-independent antibodies with remarkable sequence and binding similarities with the most potent human type-I and type-II V3-glycan bNAbs. Thus, WIN332 is a promising vaccine candidate to streamline V3-glycan bNAb elicitation.
